关于公布青岛农业大学第六届食品发酵创新创业竞赛获奖名单的通知

    2025-12-09 20:06:19 作者:英国365集团,365英国官方 来源:英国365集团,365英国官方          浏览数:0

  各学院:

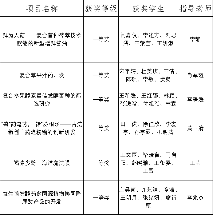
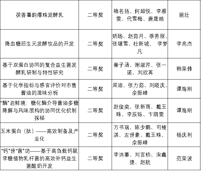
  为鼓励我校大学生勇于创新、善于创新,加强大学生的实践能力与合作精神,提升大学生的综合素质,青岛农业大学举办第六届食品发酵创新创业竞赛。本次大赛共209名学生参加,经作品初审、终审阶段,评审专家从科学性、创新创意性和可行性等方面对各参赛队作品进行了综合评定,大赛最终评选出一等奖6项、二等奖12项、三等奖9项。

  现将获奖名单公布如下:

 
 
 
 
Baidu
sogou